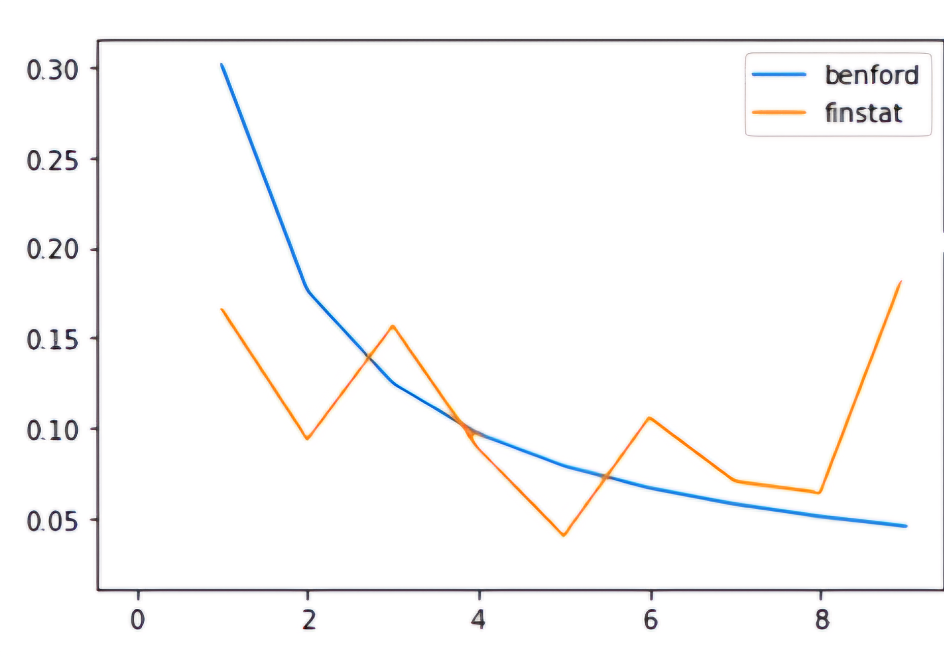
세상에 존재하는 모든 수의 등장 확률은 로그 스케일로 표현 시 점점 줄어든다는 법칙인
벤포드 법칙에 따라 제작한 분식회계 분석 프로그램입니다. 
분석을 원하는 기업을 입력 시 국가전자공시 DART API에서 재무제표를 다운로드합니다.
해당 재무제표의 전처리, 각 숫자 분리, 그래프 시각화, 위험도 판단을 자동화하였습니다.
Python, numpy, matplotlib를 사용하였습니다.
위험도 판단의 경우 MSE 기법을 활용해 오차율을 계산하였습니다.
대우해양조선, Enron, Worldcom 등 18개의 분식회계 기업의 당시 재무제표에 기반하여
위험도를 등급별로 나누어 오차율에 맞는 경고를 표시하고록 표기하였습니다.

You may also like

Back to Top